鉅大鋰電 | 點擊量:0次 | 2018年04月17日
新能源汽車市場政策解讀 動力鋰電池行業分析
近幾年來我國的新能源汽車行業發展迅速,目前已經成為我國領先世界的行業之一。根據工業和信息化部的數據,2017年我國新能源汽車產銷量分別達到79.4萬輛和77.7萬輛,累計保有量達到180萬輛,占全球市場保有量50%以上,連續三年位居世界第一。
1、新能源行業產業政策分析
作為新興產業,新能源汽車行業的快速發展離不開國家政策支持,國家為加快新能源汽車產業化進程,先后頒布了一系列相關政策性文件,制定實施了補貼政策、雙積分政策等,對新能源汽車行業的發展產生重大影響。
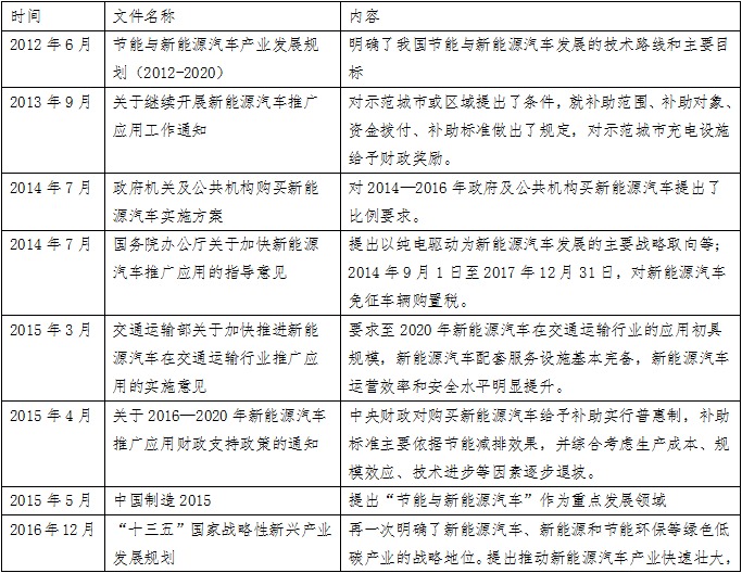
相關法律法規
自2012年以來,國家出臺的對行業影響較大的主要法律法規如下:


補貼政策
為支持新能源汽車行業的發展,中央財政安排專項資金,對新能源汽車的生產和銷售進行補貼。在經歷了新能源汽車騙補等事件后,財政部等四部委對新能源汽車行業的補貼標準進行了大幅度的調整,強化了對新能源汽車整車能耗、續駛里程、電池性能、安全等方面的要求。目前具體補貼標準如下。
新能源客車補貼標準:
對于新能源客車的技術要求有:①單位載質量能量消耗量不高于0.24Wh/km·kg;②純電動客車續駛里程不低于200公里;③電池系統總質量占整車整備質量比例不高于20%;④非快充類純電動客車電池系統能量密度要高于85Wh/kg,快充類純電動客車快充倍率要高于3C,插電式混合動力客車節油率水平要高于40%。補貼金額=車輛帶電量×單位電量補貼標準×調整系數(調整系數:系統能量密度/充電倍率/節油水平)。


新能源乘用車補貼標準:
對新能源乘用車技術要求有:①純電動乘用車30分鐘最高車速不低于100km/h;②純電動乘用車動力電池系統的質量能量密度不低于90Wh/kg,對高于120Wh/kg的按1.1倍給予補貼;③純電動乘用車產品,按整車整備質量(m)不同,工況條件下百公里耗電量(Y)應滿足以下要求:m≤1000kg時,Y≤0.014×m+0.5;10001600kg時,Y≤0.005×m+13.7;④工況純電續駛里程低于80km的插電式混合動力乘用車B狀態燃料消耗量(不含電能轉化的燃料消耗量)與現行的常規燃料消耗量國家標準中對應限值相比小于70%,工況純電續駛里程大于等于80km的插電式混合動力乘用車,其A狀態百公里耗電量滿足與純電動乘用車相同的要求。

新能源貨車和專用車補貼標準:
對新能源貨車和專用車技術要求有:①裝載動力電池系統質量能量密度不低于90Wh/kg;②純電動貨車、運輸類專用車單位載質量能量消耗量(Ekg)不高于0.5 Wh/km·kg,其他類純電動專用車噸百公里電耗(按試驗質量)不超過13kWh。

2017-2020年除燃料電池汽車外其他車型補貼標準適當退坡,2017-2018年補貼標準在2016年基礎上下降20%,2019-2020年補貼標準在2016年基礎上下降40%。
此外,并非所有的滿足技術要求的新能源汽車生產廠商都能獲得補貼。為獲得補貼,新能源汽車首先需要配備《汽車動力蓄電池行業規范條件》企業目錄中企業的動力電池產品;其次,新能源汽車必須進入《新能源汽車推廣應用推薦車型目錄》,新能源汽車產品納入《目錄》后銷售推廣方可申請補貼。
補貼新政的實施無疑會給新能源汽車行業帶來巨大的沖擊,新政中引入的電池能量密度和能耗系數等新要求使得此前靠微型車、小型車等低價低端車型盈利的經營模式無法為繼,掌握核心技術的企業將在競爭中占據優勢,新能源汽車行業進入優勝劣汰時期。
雙積分政策
2017年9月27日,工信部、財政部、商務部、海關總署、質檢總局聯合公布了《乘用車企業平均燃料消耗量與新能源汽車積分并行管理辦法》,也就是所謂的“雙積分政策”,對未來企業油耗積分(CAFC)和新能源汽車積分(NEV)實施管理,并在2018年4月1日開始實施(2018年只計分)。該政策的實施不僅要求車企不斷降低傳統燃油汽車的平均油耗,同時還要生產出售新能源汽車。
油耗積分的計算公式為(企業平均燃料消耗量達標值-企業平均燃料消耗量實際值)x年產量,負油耗積分的企業可以向其擁有正積分的關聯車企購買油耗積分或者生產更多新能源汽車、從其他車企手中購買新能源積分,用足夠的新能源積分彌補。
同時,按照雙積分政策的要求,2018年、2019年、2020年車企新能源汽車積分的比例要達到8%、10%、12%,新能源汽車計分可以自由交易,但不能結轉。

2、蓬勃發展的新能源汽車市場
2017年中國新能源汽車銷量77.7萬輛,同比增長53.25%。其中新能源乘用車銷量57.8萬輛,較2016年增長72.02%;新能源商用車銷量19.8萬輛,較2016年增長15.79%。根據工信部、發改委、科技部于2017年4月聯合印發的《汽車產業中長期發展規劃》,到2020年,我國新能源汽車年產銷將達到200萬輛,到2025年我國新能源滲透率將達到20%以上。為實現2020年產銷200萬輛的目標,2017-2020年我國新能源汽車產銷復合增長率將達到37%。

新能源乘用車市場
自2014年以來,我國新能源乘用車銷量持續增加,2017年銷量與2015年銷量相比增長超過3倍,雖然2017年同比增速有所下降,但仍保持在72%的高位。考慮到燃油乘用車的增速,以及雙積分政策要求,估算出2018年到2020年我國新能源乘用車銷量要分別達到95萬輛、134萬輛、184萬輛,年復合增長率為47%。受到補貼政策重電輕混的影響,純電動車銷售逐步成為新能源乘用車銷售的主流,純電動車銷量占新能源乘用車總銷量的比重由2015年的64%上升至2017年的81%。隨著動力電池技術進步能量密度提升和新能源汽車市場認可度提高,預計純電動車的比例會進一步提升。

從銷售區域來看,2017年新能源乘用車區域市場集中度較高,前十大銷售地區銷量占總銷量比例為55.1%,前十大銷售地區中有五個城市屬于限購城市,分別是北京、上海、深圳、天津、杭州、廣州,五大限購城市新能乘用車銷量占總銷量比例為42%,總體來看新能源汽車銷售對限購城市的依賴較大。具體到季度銷量和單個車企,2017年一季度非限購城市的銷量比重為26.6%,二、三季度分別為38.6%和44.9%,以江鈴、江淮、知豆和奇瑞為代表的新能源品牌已經從限購城市走出,非限購城市市場份額占比均超過50%,非限購城市對新能源汽車的市場接受度逐步提高。未來,隨著非限購城市市場化需求啟動,新能源乘用車銷量繼續穩步增長。

從國內新能源車企的銷售情況來看,無論是2017年還是2018年一季度,比亞迪和北汽新能源始終保持絕對領先優勢,2017年兩家公司乘用車銷量均超過10萬輛,2018年一季度比亞迪和北汽新能源分別以28499輛和21251輛的銷售業績位列第一名和第二名。值得注意的是,2018年國內新勢力車企也開始實現銷量突破,小鵬汽車在1月份實現銷量39輛,成為首家進入新能源汽車銷量榜的互聯網造車企業。到3月份,云度汽車旗下的云度π1城際版、云度π1城市版、云度π3分別銷售75輛、25輛、15輛,小鵬汽車IDENTY X則售出了30輛。

新能源商用車市場
新能源商用車分為客車和專用車市場。新能源客車主要作為公交車用于公共領域。新能源專用車分為環衛專用車、工程專用車、特種專用車、商務專用車、運輸專用車、特種專用車等類型。2017年,我國新能源商用車銷量為19.8萬輛,同比增長15.79%。純電動車在新能源商用車中占比較大,2015年占比為80%,到2017年占比高達93%。

新能源客車
2017年,國內新能源客車銷量86767萬輛,銷量同比下降24.41%,原因在于2016年底由于未來補貼政策的不確定導致車企年末沖量透支17年部分需求,隨著新的補貼政策落地以及透支效應減弱消失,2018年前兩個月份新能源客車實現銷量4021輛,同比增長75%。新能源客車主要分為座位客車、校車、公交客車和臥鋪等,2017年各類型客車銷量分別為11410輛、1輛、75991輛、24587輛,公交客車占比最大為68%。

新能源公交客車的發展離不開國家政策扶持。從2015年開始,公交成品油漲價補助與新能源推廣數量掛鉤,同時對新能源公交給予運營補貼,各大城市紛紛出臺新能源公交車推廣計劃:北京力爭到2020年投放純電動公交車達到1萬部,陜西省計劃到2020年全省的新能源公交車達到7000輛以上,海南省規劃到2020年新能源公交車占比達90%,等等;具體到2018年投放量,邵陽市計劃投入新能源公交車400臺,承德市計劃購置各型號純電動公交車100臺,黃石市計劃購置純電動公交車145臺,廈門力爭投放800輛純電動公交車等;多重推廣措施共同推動公交車電動化率大幅提升。除各城市新能源公交車推廣帶來的增量外,未來幾年對新能源公交客車的更新換代也將是新能源客車的主要增長點之一。


從新能源客車整體市場來看,17年前11個月,客車電動化率34%左右,其中銷量占比較高的座位客車電動化率較低。隨著成本下降和技術進步帶來客車經濟性提升,預計座位客車電動化率也有望進一步提升。新能源客車的長期增量空間仍較大。

新能源專用車
從2018年工信部發布的3批《新能源汽車推廣應用推薦車型目錄》來看,新能源專用車在推廣目錄中占比25-35%。按能源類型分類,新能源專用車主要有純電動專用車和燃料電池專用車兩種,純電動車占比90%以上。在純電動專用車中,運輸車居于首位。


新能源運輸車的發展與快遞行業的繁榮密切相關,由于各大城市對燃油貨車實行限行、限號、限制進城等措施,新能源物流運輸車逐漸成為城市配送工具的首選。據統計,2017年國內新能源物流車產量12.5萬輛,同比增長118.8%,預計到2020年全國電動物流車產量有望達到20.6萬輛,市場滲透率達到21.9%。

新能源物流運輸車良好的發展前景吸引眾多企業紛紛加入該市場。2017年5月,菜鳥網絡發布ACE未來綠色智慧物流汽車計劃,將形成100萬輛新能源物流車的需求;2017年10月,京東物流宣布將與全國多家大型電動汽車整車廠家聯合,共同測試、推動、研發、引進千輛新能源車,同時組建新能源產業聯盟,計劃未來5年內將體系內幾十萬輛車替換為新能源車。另外,交通部等印發的《促進道路貨運行業健康穩定發展行動計劃(2017~2020)》明確指出國家將全面推動城市貨運車輛電動化進程,國務院發布的《關于推進電子商務與快遞物流協同發展的意見》鼓勵物流領域加快推廣使用新能源汽車。除了國家政策的支持外,各地方政府也紛紛提出了物流車電動化規劃,據不完全統計,2017年共有28省市明確了電動物流車運營規劃,預計物流車電動化將進一步加速。
新能源汽車的核心技術主要是動力電池、電機和電控技術。其中動力電池是電動汽車最重要的核心部件,動力電池技術能否突破,是電動汽車發展的關鍵。而鋰電池又是現階段動力電池中技術較為成熟、性能較為穩定、應用最為廣泛的電池種類。易三板研究院在綜合各方數據后,對國內新能源汽車和動力鋰電池進行如下預測:以實現“雙積分政策”為目標要求,2018年到2020年國內新能源乘用車銷量分別為95萬輛、134萬輛和184萬輛;并估計純電動乘用車平均單車帶電量平均每年提升10%;純電動乘用車占新能源乘用車的比例每年提升2%,并保持在85%的水平;純電動客車、專用車平均單車帶電量平均每年提升5%;插電混合動力乘用車、客車平均單車帶電量保持不變,測算2018至2020年動力電池需求量分別為56.53GWH、81.15 GWH、114.12 GWH,年復合增長率將達到42%。












