鉅大鋰電 | 點擊量:0次 | 2018年05月03日
看日本芯片發展史展中興未來:亞洲芯片先驅之國
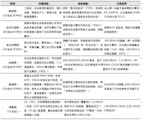
日本芯片發展路程
早期70年代的崛起

上世紀70世紀初,日本半導體產業整體落后美國十年以上。70世紀中期,日本本土半導體企業受到兩件事的嚴重沖擊。一件事是日本1975、1976年在美國壓力下被迫開放其國內計算機和半導體市場;另一件事是IBM公司開發的被稱為未來系統(FutureSystem,F/S)的新的高性能計算機中,采用了遠超日本技術水平的一兆的動態隨機存儲器。1976-1979年在政府引導下,日本開始實施具有里程碑意義的,超大規模集成電路的共同組合技術創新行動項目(VLSI)。該項目由日本通產省牽頭,以日立、三菱、富士通、東芝、日本電氣五大公司為骨干,聯合了日本通產省的電氣技術實驗室(EIL)、日本工業技術研究院電子綜合研究所和計算機綜合研究所,共投資了720億日元,用于進行半導體產業核心共性技術的突破。
VLSI項目是日本“官產學”一體化的重要實踐,將五家平時互相競爭的計算
機公司以及通產省所屬的電子技術綜合研究所的研究人才組織到一塊進行研究工作,不僅集中了人才優勢,而且促進了平時在技術上互不通氣的計算機公司之間的相互交流、相互啟發,推動了全國的半導體、集成電路技術水平的提高,為日本半導體企業的進一步發展提供平臺,令日本在微電子領域上的技術水平與美國并駕齊驅。項目實施的四年內共取得了約1000多項專利,大幅度提升了成員企業的VLSI制作技術水平,日本公司借此搶占了VLSI芯片市場的先機。同時政府在政策方面也給予了大力支持。日本政府于1957年頒布《電子工業振興臨時措施法》,支持日本企業積極學習美國先進技術,發展本國的半導體產業。1971年、1978年分別頒布了《特定電子工業及特定機械工業振興臨時措施法》、《特定機械情報產業振興臨時措施法》,進一步鞏固了以半導體為核心的日本信息產業的發展。

中期80年代的輝煌
日本半導體業的崛起以存儲器為切入口,主要是DRAM(DynamicRandomAccessMemory,動態隨機存取記憶體)。1963年日本電氣公司(NEC)自美國Fairchild公司取得平面技術PlanarTechnology的授權。日本政府要求NEC將取得的技術和國內其他廠商分享。由此項技術的引進,日本的NEC、三菱、京都電氣等開始進入半導體產業。日本半導體業的發展由此開始。到上世紀80年代,受益于日本汽車產業和全球大型計算機市場的快速發展,DRAM需求劇增。而日本當時在DRAM方面已經取得了技術領先,日本企業此時憑借其大規模生產技術,取得了成本和可靠性的優勢,并通過低價促銷的競爭戰略,快速滲透美國市場,并在世界范圍內迅速取代美國成為DRAM主要供應國。隨著日本半導體的發展,世界市場快速洗牌,到1989年日本芯片在全球的市場占有率達53%,美國僅37%,歐洲占12%,韓國1%,其他地區1%。80年代,日本半導體行業在國際市場上占據了絕對的優勢地位。截至1990年,日本半導體企業在全球前十中占據了六位,前二十中占據十二位,日本半導體達到鼎盛時期。

中后期90年代的衰落
進入上世紀九十年代,在美國掀起了以downsizing為核心的技術革命,以PC為代表的新型信息通信設備快速發展,但日本在該領域未有足夠準備。同時日本在DRAM方面的技術優勢也逐漸喪失,成本優勢也被韓國、臺灣等地取代。PC取代大型主機成為計算機市場上的主導產品,也成為DRAM的主要應用下游。不同于大型主機對DRAM質量和可靠性(可靠性保證25年)的高要求,PC對DRAM的主要訴求轉變為低價。DRAM的技術門檻不高,韓國、臺灣等地通過技術引進掌握了核心技術,并通過勞動力成本優勢,很快取代日本成為了主要的供應商。1998年韓國取代日本,成為DRAM第一生產大國,全球DRAM產業中心從日本轉移到韓國。
之后,韓國一面繼續維持DRAM的生產大國地位,一面開發用于數字電視、移動電話等的SOC,雙頭并進;而臺灣通過不斷增加投資,建成了世界一流的硅代工公司——臺積電和聯電,開發了一種新的半導體制作模式,同時積極研發,在部分尖端技術上已經可以與日本齊頭并進。該階段,日本半導體產品品種較為單一,產品附加值低;同時未跟上世界技術潮流,日本半導體產業在該階段受到重創。截止2000年,日本DRAM份額已跌至不足10%。

如今21世紀轉型發展
Elpida外所有其他的日本半導體制造商均從通用DRAM領域中退出,將資源集中到了具有高附加值的系統集成芯片等領域。2000年NEC日立的DRAM部門合并,成立Elpida,東芝于2002年賣掉了設在美國的工廠,2003年Elpida合并了三菱電機的記憶體部門。但Elpida于2012年宣告破產,2013年被美光購并,標志著日本在DRAM的競爭中徹底被淘汰。日本重新開啟了三個較大型的“產官學”項目——MIRAI、ASUKA和HALCA。三個項目都于2001年開啟,以產業技術綜合研究所的世界級超凈室(SCR)作為研發室,“ASUKA”項目由NEC、日立、東芝等13家半導體廠家共同出資700億日元,時間為2001-2005,主要研制電路線寬為65納米的半導體制造。
“MIRAI”項目時間為2001~2007,由日本經產省投資300億日元,由25家企業的研究所和20所大學的研究室共同研究,“HALCA”項目除進行實用化制造技術的研究外,還要進一步研究高速度、節省能源的技術。這三個項目從原理、基礎技術、實用技術到量產技術上相互協調、相互補充。此外,日本政府還實施了SOC基礎技術開發項目(ASPLA)等,進一步對之前的項目研究成果進行再開發。
作為全球最大的半導體材料生產國,2014年日本國內的半導體材料消費占22%,日本同時也是全球最主要的半導體材料輸出國。大部分半導體材料出口到了亞太地區的其他國家。目前雖然半導體產業開始了第三次轉移,逐步轉移到以中國為主的更具備生產優勢的地區。
雖然日本人歷史上,對于我們國家進行了難以饒恕的罪行,但是日本的科技發展水平尤其是芯片的發展,是我們應該學習和借鑒的,面對新技術的鉆研和開發,是我們現階段科技公司應該共同去努力和建設的。
日本芯片發展對于我國的啟示
第一、開展海外研發,合作開發
1980s時期,日本半導體廠商紛紛在國外建立研發基地,通過進行聯合開發而與美國的大用戶建立了良好的信任關系。但1990s年后期,隨著行業景氣度下降,日本半導體企業開始對國外的研發基地進行整合與撤銷,一方面技術水平開始被新興市場趕超,另一方面和美國大客戶的信任關系也受到破壞,更加降低了日本半導體企業的國際市場份額。而日本半導體材料企業一直維持這海外研發、合作研發的優良傳統,保持了技術上的領先性和這種信任關系,因此日本半導體材料企業迄今依然占領著國際市場較大的份額。
第二、順應市場趨勢,及時轉型發展
日本半導體公司過去一直采用的IDM模式,但進入上世紀九十年代后,Fabless+Foundry模式更適應世界半導體產業的發展,而日本未及時從傳統的IDM模式向輕型化進行轉型。日本對于整個科技行業的反應速度還是很快的,當需要產業進行轉型時,會果斷的轉型,這樣的順應時代潮流的經營模式,不會出現被出局、被淘汰的問題,對于整個行業是一種無形的推動力量。
第三、政府加大扶持,重視人才的培養
我國半導體材料行業在發展初期可以通過引進國外先進技術進行趕超,但從長遠的發展來看,還是需要學習日本半導體企業的自主研發、自主生產的原則。以官方為主導,各企業與研究機構共同聯合研究,攻關大型基礎研究項目,開發關鍵技術,擴大具有自主知識產權的半導體材料產品的比例,為產業中企業的發展提供平臺。各企業先合作開發好關鍵技術后,各企業再各自進行商業化。
在芯片等高科技領域,日本經過多年的投入、研發、技術、人才的積累,使其在這一產業上游有著很強的話語權,要想強大,是沒有捷徑可走的,我國也必須吸收先進的經驗和理念,扎扎實實地做好每個環節地工作,才能真正把設備和材料水平搞上去,才可以擺脫大國的控制,真正地做到中國制造,madeinChina!










